9.3 서비스 간 트래픽 인가하기
이스티오의 AuthorizationPolicy 리소스는 인증된 주체에 대해 서비스 메시 내에서 메시, 네임스페이스, 워크로드 단위로 세분화된 접근 제어 정책을 선언적으로 정의할 수 있게 해준다.
각 서비스에 배포된 프록시는 인가 집행 엔진 역할을 하며, AuthorizationPolicy 리소스에 정의된 정책을 바탕으로 요청을 직접 허용하거나 거부한다.
이처럼 접근 제어가 프록시에서 직접 이루어지기 때문에 이스티오의 인가 처리 방식은 매우 효율적이다.
#예시 정책
# cat ch9/allow-catalog-requests-in-web-app.yaml
apiVersion: "security.istio.io/v1beta1"
kind: "AuthorizationPolicy"
metadata:
name: "allow-catalog-requests-in-web-app"
namespace: istioinaction
spec:
selector:
matchLabels:
app: webapp
rules:
- to:
- operation:
paths: ["/api/catalog*"]
action: ALLOW
- AuthorizationPolicy 리소스는 워크로드에 적용할 인가 정책을 선언적으로 정의하며, selector(적용 대상), action(허용/거부/커스텀), rules(규칙) 세 가지 주요 필드를 가진다.
- selector는 정책이 적용될 워크로드(예: 특정 레이블)를 지정한다.
- rules는 요청의 출처(from: principals, namespaces, ipBlocks)와 작업(to: 경로, 메서드 등), 조건(when)을 조합해 세부 인가 규칙을 정의한다.
- action 필드는 규칙과 일치하는 요청에 대해 허용(ALLOW), 거부(DENY), 커스텀(CUSTOM) 중 어떤 처리를 할지 결정한다.
- 정책이 적용되면, istiod가 프록시 설정을 갱신해 해당 워크로드의 프록시가 요청을 실시간으로 허용 또는 거부한다.
실습환경 구성
# 9.2.1 에서 이미 배포함
kubectl -n istioinaction apply -f services/catalog/kubernetes/catalog.yaml
kubectl -n istioinaction apply -f services/webapp/kubernetes/webapp.yaml
kubectl -n istioinaction apply -f services/webapp/istio/webapp-catalog-gw-vs.yaml
kubectl -n default apply -f ch9/sleep.yaml
# gw,vs 확인
kubectl -n istioinaction get gw,vs
# PeerAuthentication 설정 : 앞에서 이미 설정함
cat ch9/meshwide-strict-peer-authn.yaml
apiVersion: "security.istio.io/v1beta1"
kind: "PeerAuthentication"
metadata:
name: "default"
namespace: "istio-system"
spec:
mtls:
mode: STRICT
kubectl -n istio-system apply -f ch9/meshwide-strict-peer-authn.yaml
kubectl get peerauthentication -n istio-system
cat ch9/workload-permissive-peer-authn.yaml
apiVersion: "security.istio.io/v1beta1"
kind: "PeerAuthentication"
metadata:
name: "webapp"
namespace: "istioinaction"
spec:
selector:
matchLabels:
app: webapp
mtls:
mode: PERMISSIVE
kubectl -n istioinaction apply -f ch9/workload-permissive-peer-authn.yaml
kubectl get peerauthentication -n istioinaction
워크로드에 정책 적용 시 동작 확인
워크로드에 ALLOW 인가 정책이 하나라도 적용되면, 명시적으로 허용된 트래픽만 접근할 수 있고 그 외의 모든 트래픽은 기본적으로 거부된다.
# cat ch9/allow-catalog-requests-in-web-app.yaml
apiVersion: "security.istio.io/v1beta1"
kind: "AuthorizationPolicy"
metadata:
name: "allow-catalog-requests-in-web-app"
namespace: istioinaction
spec:
selector:
matchLabels:
app: webapp # 워크로드용 셀렉터 Selector for workloads
rules:
- to:
- operation:
paths: ["/api/catalog*"] # 요청을 경로 /api/catalog 와 비교한다 Matches requests with the path /api/catalog
action: ALLOW # 일치하면 허용한다 If a match, ALLOW
# 로그
kubectl logs -n istioinaction -l app=webapp -c istio-proxy -f
# 적용 전 확인
kubectl exec deploy/sleep -- curl -sSL webapp.istioinaction/api/catalog
kubectl exec deploy/sleep -- curl -sSL webapp.istioinaction/hello/world # 404 리턴
# AuthorizationPolicy 리소스 적용
kubectl apply -f ch9/allow-catalog-requests-in-web-app.yaml
kubectl get authorizationpolicy -n istioinaction
#
docker exec -it myk8s-control-plane istioctl proxy-config listener deploy/webapp.istioinaction --port 15006
docker exec -it myk8s-control-plane istioctl proxy-config listener deploy/webapp.istioinaction --port 15006 -o json > webapp-listener.json
...
{
"name": "envoy.filters.http.rbac",
"typedConfig": {
"@type": "type.googleapis.com/envoy.extensions.filters.http.rbac.v3.RBAC",
"rules": {
"policies": {
"ns[istioinaction]-policy[allow-catalog-requests-in-web-app]-rule[0]": {
"permissions": [
{
"andRules": {
"rules": [
{
"orRules": {
"rules": [
{
"urlPath": {
"path": {
"prefix": "/api/catalog"
}
}
}
]
}
}
]
}
}
],
"principals": [
{
"andIds": {
"ids": [
{
"any": true
}
]
}
}
]
}
}
},
"shadowRulesStatPrefix": "istio_dry_run_allow_" # 실제로 차단하지 않고, 정책이 적용됐을 때 통계만 수집 , istio_dry_run_allow_로 prefix된 메트릭 생성됨
}
},
...
# 로그 : 403 리턴 체크!
docker exec -it myk8s-control-plane istioctl proxy-config log deploy/webapp -n istioinaction --level rbac:debug
kubectl logs -n istioinaction -l app=webapp -c istio-proxy -f
[2025-05-03T10:08:52.918Z] "GET /hello/world HTTP/1.1" 403 - rbac_access_denied_matched_policy[none] - "-" 0 19 0 - "-" "curl/8.5.0" "b272b991-7a79-9581-bb14-55a6ee705311" "webapp.istioinaction" "-" inbound|8080|| - 10.10.0.3:8080 10.10.0.13:50172 - -
# 적용 후 확인
kubectl exec deploy/sleep -- curl -sSL webapp.istioinaction/api/catalog
kubectl exec deploy/sleep -- curl -sSL webapp.istioinaction/hello/world # 403 리턴
RBAC: access denied
# 다음 실습을 위해 정책 삭제
kubectl delete -f ch9/allow-catalog-requests-in-web-app.yaml


전체 정책으로 기본적으로 모든 요청 거부하기
보안성을 증가시키고 과정을 단순화하기 위해, ALLOW 정책을 명시적으로 지정하지 않은 모든 요청을 거부하는 메시 범위 정책을 정의해보자.
# cat ch9/policy-deny-all-mesh.yaml
apiVersion: security.istio.io/v1beta1
kind: AuthorizationPolicy
metadata:
name: deny-all
namespace: istio-system # 이스티오를 설치한 네임스페이스의 정책은 메시의 모든 워크로드에 적용된다
spec: {} # spec 이 비어있는 정책은 모든 요청을 거부한다
# 적용 전 확인
kubectl exec deploy/sleep -- curl -sSL webapp.istioinaction/api/catalog
curl -s http://webapp.istioinaction.io:30000/api/catalog
# 정책 적용
kubectl apply -f ch9/policy-deny-all-mesh.yaml
kubectl get authorizationpolicy -A
# 적용 후 확인 1
kubectl exec deploy/sleep -- curl -sSL webapp.istioinaction/api/catalog
...
kubectl logs -n istioinaction -l app=webapp -c istio-proxy -f
[2025-05-03T14:45:31.051Z] "GET /api/catalog HTTP/1.1" 403 - rbac_access_denied_matched_policy[none] - "-" 0 19 0 - "-" "curl/8.5.0" "f1ec493b-cc39-9573-b3ad-e37095bbfaeb" "webapp.istioinaction" "-" inbound|8080|| - 10.10.0.3:8080 10.10.0.13:60780 - -
# 적용 후 확인 2
curl -s http://webapp.istioinaction.io:30000/api/catalog
...
kubectl logs -n istio-system -l app=istio-ingressgateway -f
...

access denied가 출력됨.
특정 네임스페이스에서 온 요청 허용하기
종종 특정 네임스페이스에서 시작한, 모든 서비스에 대한 트래픽을 허용하고 싶을 것이다.
이는 source.namespace 속성으로 할 수 있다.
#
cat << EOF | kubectl apply -f -
apiVersion: "security.istio.io/v1beta1"
kind: "AuthorizationPolicy"
metadata:
name: "webapp-allow-view-default-ns"
namespace: istioinaction # istioinaction의 워크로드
spec:
rules:
- from: # default 네임스페이스에서 시작한
- source:
namespaces: ["default"]
to: # HTTP GET 요청에만 적용
- operation:
methods: ["GET"]
EOF
#
kubectl get AuthorizationPolicy -A
NAMESPACE NAME AGE
istio-system deny-all 11h
istioinaction webapp-allow-view-default-ns 11h
docker exec -it myk8s-control-plane istioctl proxy-config listener deploy/webapp.istioinaction --port 15006 -o json
...
{
"name": "envoy.filters.http.rbac",
"typedConfig": {
"@type": "type.googleapis.com/envoy.extensions.filters.http.rbac.v3.RBAC",
"rules": {
"policies": {
"ns[istio-system]-policy[deny-all]-rule[0]": {
"permissions": [
{
"notRule": {
"any": true
}
}
],
"principals": [
{
"notId": {
"any": true
}
}
]
},
"ns[istioinaction]-policy[webapp-allow-view-default-ns]-rule[0]": {
"permissions": [
{
"andRules": {
"rules": [
{
"orRules": {
"rules": [
{
"header": {
"name": ":method",
"exactMatch": "GET"
}
}
]
}
}
]
}
}
],
"principals": [
{
"andIds": {
"ids": [
{
"orIds": {
"ids": [
{
"filterState": {
"key": "io.istio.peer_principal",
"stringMatch": {
"safeRegex": {
"regex": ".*/ns/default/.*"
...
#
kubectl logs -n istioinaction -l app=webapp -c istio-proxy -f
# 호출 테스트
kubectl exec deploy/sleep -- curl -sSL webapp.istioinaction/api/catalog
...

sleep 서비스는 레거시 워크로드로, 사이드카 프록시가 없어 ID가 부여되지 않는다. 이로 인해 webapp 프록시는 sleep 서비스의 요청 출처(네임스페이스 등)를 확인할 수 없다. 해결책은 sleep 서비스에 프록시를 주입해 ID와 상호 인증을 지원하는 것이며, 이 방식이 권장된다.
부득이한 경우에는 webapp에서 미인증 요청도 허용하는 인가 정책을 적용할 수 있지만, 이는 보안상 덜 안전하다.
#
kubectl label ns default istio-injection=enabled
kubectl delete pod -l app=sleep
#
docker exec -it myk8s-control-plane istioctl proxy-status
NAME CLUSTER CDS LDS EDS RDS ECDS ISTIOD VERSION
sleep-6f8cfb8c8f-wncwh.default Kubernetes SYNCED SYNCED SYNCED SYNCED NOT SENT istiod-8d74787f-n4c7b 1.17.8
...
# 호출 테스트 : webapp
kubectl exec deploy/sleep -- curl -sSL webapp.istioinaction # default -> webapp 은 성공
...
kubectl exec deploy/sleep -- curl -sSL webapp.istioinaction/api/catalog
error calling Catalog service
docker exec -it myk8s-control-plane istioctl proxy-config log deploy/webapp -n istioinaction --level rbac:debug
kubectl logs -n istioinaction -l app=webapp -c istio-proxy -f # webapp -> catalog 는 deny-all 로 거부됨
[2025-05-04T02:36:49.857Z] "GET /items HTTP/1.1" 403 - via_upstream - "-" 0 19 0 0 "-" "beegoServer" "669eb3d6-f59a-99e8-80cb-f1ff6c0faf99" "catalog.istioinaction:80" "10.10.0.16:3000" outbound|80||catalog.istioinaction.svc.cluster.local 10.10.0.14:33066 10.200.1.46:80 10.10.0.14:48794 - default
[2025-05-04T02:36:49.856Z] "GET /api/catalog HTTP/1.1" 500 - via_upstream - "-" 0 29 1 1 "-" "curl/8.5.0" "669eb3d6-f59a-99e8-80cb-f1ff6c0faf99" "webapp.istioinaction" "10.10.0.14:8080" inbound|8080|| 127.0.0.6:38191 10.10.0.14:8080 10.10.0.17:59998 outbound_.80_._.webapp.istioinaction.svc.cluster.local default
# 호출 테스트 : catalog
kubectl logs -n istioinaction -l app=catalog -c istio-proxy -f
kubectl exec deploy/sleep -- curl -sSL catalog.istioinaction/items # default -> catalog 은 성공
# 다음 실습을 위해 default 네임스페이스 원복
kubectl label ns default istio-injection-
kubectl rollout restart deploy/sleep
docker exec -it myk8s-control-plane istioctl proxy-status
kubectl exec deploy/sleep -- curl -sSL webapp.istioinaction # 거부 확인

미인증 레거시 워크로드에서 온 요청 허용하기
미인증 워크로드의 요청을 허용하려면 AuthorizationPolicy에서 from 필드를 제거하고, app: webapp 셀렉터로 webapp에만 적용하면 된다.
# cat ch9/allow-unauthenticated-view-default-ns.yaml
apiVersion: "security.istio.io/v1beta1"
kind: "AuthorizationPolicy"
metadata:
name: "webapp-allow-unauthenticated-view-default-ns"
namespace: istioinaction
spec:
selector:
matchLabels:
app: webapp
rules:
- to:
- operation:
methods: ["GET"]
#
kubectl apply -f ch9/allow-unauthenticated-view-default-ns.yaml
kubectl get AuthorizationPolicy -A
NAMESPACE NAME AGE
istio-system deny-all 12h
istioinaction webapp-allow-unauthenticated-view-default-ns 14s
istioinaction webapp-allow-view-default-ns 11h
# 여러개의 정책이 적용 시에 우선순위는?
docker exec -it myk8s-control-plane istioctl proxy-config listener deploy/webapp.istioinaction --port 15006 -o json | jq
...
"name": "envoy.filters.http.rbac",
"typedConfig": {
"@type": "type.googleapis.com/envoy.extensions.filters.http.rbac.v3.RBAC",
"rules": {
"policies": {
"ns[istio-system]-policy[deny-all]-rule[0]": {
"permissions": [
{
"notRule": {
"any": true
}
}
],
"principals": [
{
"notId": {
"any": true
}
}
]
},
"ns[istioinaction]-policy[webapp-allow-unauthenticated-view-default-ns]-rule[0]": {
"permissions": [
{
"andRules": {
"rules": [
{
"orRules": {
"rules": [
{
"header": {
"name": ":method",
"exactMatch": "GET"
}
}
]
}
}
]
}
}
],
"principals": [
{
"andIds": {
"ids": [
{
"any": true
}
]
}
}
]
},
"ns[istioinaction]-policy[webapp-allow-view-default-ns]-rule[0]": {
"permissions": [
{
"andRules": {
"rules": [
{
"orRules": {
"rules": [
{
"header": {
"name": ":method",
"exactMatch": "GET"
}
}
]
}
}
]
}
}
],
"principals": [
{
"andIds": {
"ids": [
{
"orIds": {
"ids": [
{
"filterState": {
"key": "io.istio.peer_principal",
"stringMatch": {
"safeRegex": {
"regex": ".*/ns/default/.*"
}
...
# 호출 테스트 : webapp
kubectl exec deploy/sleep -- curl -sSL webapp.istioinaction # default -> webapp 은 성공
...
kubectl logs -n istioinaction -l app=webapp -c istio-proxy -f # webapp -> catalog 는 deny-all 로 거부됨
kubectl exec deploy/sleep -- curl -sSL webapp.istioinaction/api/catalog
error calling Catalog service
# (옵션) 호출 테스트 : catalog
kubectl logs -n istioinaction -l app=catalog -c istio-proxy -f
kubectl exec deploy/sleep -- curl -sSL catalog.istioinaction/items

특정 서비스 어카운트에서 온 요청 허용하기
서비스 어카운트 정보가 webapp인 워크로드에서 온 트래픽만 허용하려면, AuthorizationPolicy에서 필터 메타데이터의 서비스 어카운트 값을 기준으로 인가 규칙을 설정하면 된다.
# cat ch9/catalog-viewer-policy.yaml
apiVersion: "security.istio.io/v1beta1"
kind: "AuthorizationPolicy"
metadata:
name: "catalog-viewer"
namespace: istioinaction
spec:
selector:
matchLabels:
app: catalog
rules:
- from:
- source:
principals: ["cluster.local/ns/istioinaction/sa/webapp"] # Allows requests with the identity of webapp
to:
- operation:
methods: ["GET"]
#
kubectl apply -f ch9/catalog-viewer-policy.yaml
kubectl get AuthorizationPolicy -A
NAMESPACE NAME AGE
istio-system deny-all 13h
istioinaction catalog-viewer 10s
istioinaction webapp-allow-unauthenticated-view-default-ns 61m
istioinaction webapp-allow-view-default-ns 12h
#
docker exec -it myk8s-control-plane istioctl proxy-config listener deploy/catalog.istioinaction --port 15006 -o json
...
"principals": [
{
"andIds": {
"ids": [
{
"orIds": {
"ids": [
{
"filterState": {
"key": "io.istio.peer_principal",
"stringMatch": {
"exact": "spiffe://cluster.local/ns/istioinaction/sa/webapp"
}
...
# 호출 테스트 : sleep --(미인증 레거시 허용)--> webapp --(principals webapp 허용)--> catalog
kubectl exec deploy/sleep -- curl -sSL webapp.istioinaction
kubectl exec deploy/sleep -- curl -sSL webapp.istioinaction/api/catalog
kubectl logs -n istioinaction -l app=webapp -c istio-proxy -f
kubectl logs -n istioinaction -l app=catalog -c istio-proxy -f
# (옵션) 호출 테스트 : catalog
kubectl exec deploy/sleep -- curl -sSL catalog.istioinaction/items
...

정책의 조건부 적용
특정 조건(예: 사용자가 관리자일 때)에만 인가 정책을 적용하려면, AuthorizationPolicy의 when 속성을 활용하면 된다.
apiVersion: "security.istio.io/v1beta1"
kind: "AuthorizationPolicy"
metadata:
name: "allow-mesh-all-ops-admin"
namespace: istio-system
spec:
rules:
- from:
- source:
requestPrincipals: ["auth@istioinaction.io/*"]
when:
- key: request.auth.claims[groups] # 이스티오 속성을 지정한다
values: ["admin"] # 반드시 일치해야 하는 값의 목록을 지정한다
- 이 정책은 다음 두 조건이 모두 충족될 때만 요청을 허용한다.
- 첫째, 토큰은 요청 주체 auth@istioinaction.io/* 가 발급한 것이어야 한다.
- 둘째, JWT에 값이 ‘admin’인 group 클레임 claim이 포함돼 있어야 한다.
- 또는 notValues 속성을 사용해 이 정책을 적용하지 않아야 하는 값들을 정의할 수도 있다.
- 조건에서 사용할 수 있는 이스티오 속성 전체 목록은 이스티오 문서에서 찾을 수 있다.
- https://istio.io/latest/docs/reference/config/security/conditions/
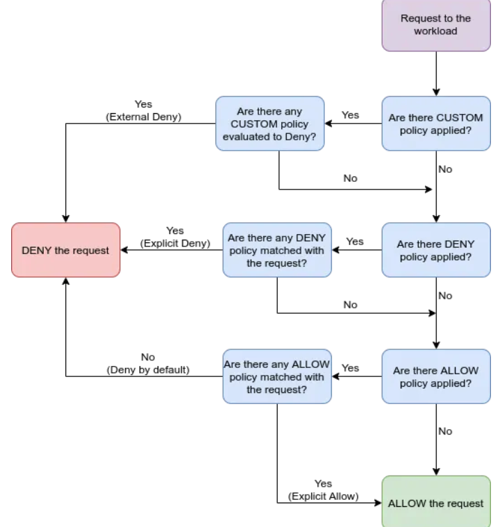
인가 정책 평가 순서

- CUSTOM 정책이 있으면 가장 먼저 평가
- 외부 인가 서버 등과 연동된 CUSTOM 정책이 요청을 거부(Deny)하면, 즉시 요청이 거부
- DENY 정책이 그다음 평가
- CUSTOM 정책이 없거나 통과하면, DENY 정책이 요청과 일치하는지 확인
- 일치하는 DENY 정책이 있으면 요청이 거부
- ALLOW 정책이 마지막으로 평가
- DENY 정책도 없거나 통과하면, ALLOW 정책이 있는지 확인
- ALLOW 정책이 하나라도 요청과 일치하면 요청이 허용
- ALLOW 정책이 있지만, 일치하는 것이 없으면 요청은 거부
- ALLOW 정책이 아예 없으면 요청은 허용(기본 허용).
- 하지만 ALLOW 정책이 있는데 아무것도 일치하지 않으면 요청은 거부(기본 거부).
CUSTOM(DENY) → DENY → ALLOW 순서로 평가
9.4 최종 사용자 인증 및 인가
JWT란
JWT(JSON Web Token)는 클라이언트가 서버에 인증할 때 사용하는 간결한 클레임(정보) 표현 방식이다. 헤더, 페이로드, 서명 세 부분으로 구성되며, 각각은 점(.)으로 구분되고 Base64 URL로 인코딩된다.
헤더에는 토큰 유형과 서명 알고리즘 정보가 담기고, 페이로드에는 사용자 정보 및 클레임이 포함된다. 서명은 JWT의 진위와 무결성을 검증하는 데 사용되며, 서버의 비밀키 또는 공개키/개인키 쌍으로 생성된다.
이 구조 덕분에 JWT는 HTTP 요청에 쉽게 포함할 수 있고, 서버는 별도 세션 저장 없이 토큰만으로 사용자를 인증·인가할 수 있다.
#
cat ./ch9/enduser/user.jwt
# 디코딩 방법 1
jwt decode $(cat ./ch9/enduser/user.jwt)
# 디코딩 방법 2
cat ./ch9/enduser/user.jwt | cut -d '.' -f1 | base64 --decode | sed 's/$/}/' | jq
cat ./ch9/enduser/user.jwt | cut -d '.' -f2 | base64 --decode | sed 's/$/"}/' | jq
{
"exp": 4745145038, # 만료 시간 Expiration time
"group": "user", # 'group' 클레임
"iat": 1591545038, # 발행 시각 Issue time
"iss": "auth@istioinaction.io", # 토큰 발행자 Token issuer
"sub": "9b792b56-7dfa-4e4b-a83f-e20679115d79" # 토큰의 주체 Subject or principal of the token
}

JWT의 클레임은 클라이언트의 신원과 인가 정보를 서비스에 제공하며, 이 정보를 신뢰하려면 토큰이 반드시 검증 가능해야 한다.
- JWT는 인증 서버에서 비밀키로 서명되어 발급되며, 검증을 위해 공개키가 JWKS(JSON Web Key Set) 형태로 HTTP 엔드포인트에 제공된다.
- 서비스(리소스 서버)는 이 JWKS 엔드포인트에서 공개키를 가져와 JWT의 서명을 검증하고, 토큰의 발급자(issuer), 만료(exp), 대상(audience) 등 클레임 값도 함께 확인한다.
- 서명과 클레임 검증을 모두 통과하면, 서비스는 토큰의 진위와 신뢰성을 인정하고 클레임 정보를 인가에 활용한다.

1. 인증서버의 역할
- 인증서버는 두 가지 키를 가진다.
- private key(비공개 키): JWT 토큰에 서명할 때 사용
- public key(공개 키): JWT 토큰의 서명을 검증할 때 사용
2. JWT 토큰 발급
- 사용자가 인증서버에 로그인하면, 인증서버는 private key로 서명된 JWT 토큰을 발급
3. 공개 키(JWKS) 제공
- 인증서버는 자신의 public key를 JWKS(JSON Web Key Set)라는 형식으로 HTTP 엔드포인트를 통해 제공
- 서비스 서버는 이 엔드포인트에서 public key를 가져올 수 있다.
4. 서비스 서버의 검증 과정
- 사용자는 JWT 토큰을 서비스 서버에 보낸다
- 서비스 서버는 인증서버의 JWKS 엔드포인트에서 public key를 가져와, 토큰의 서명을 검증
5. 서명 검증 방식
- public key로 JWT의 서명을 복호화해서 해시값을 얻고
- JWT 토큰 안의 데이터로 다시 해시값을 계산
- 두 해시값이 같으면, 토큰 데이터(클레임)가 변조되지 않았음을 확인
- 해시값이 동일하다면, 토큰이 위조되지 않았음을 보장하므로 신뢰한다.
인그레스 게이트웨이에서의 최종 사용자 인증 및 인가
Istio 워크로드는 ID 제공자에게 인증받아 토큰을 발급받은 최종 사용자의 JWT를 통해 요청을 인증하고 인가할 수 있으며, 일반적으로 인그레스 게이트웨이에서 이를 수행해 유효하지 않은 요청을 조기에 차단한다. 이 과정에서 JWT를 요청에서 제거해, 후속 서비스에서 토큰이 유출되거나 재전송 공격(replay attack)에 악용되는 것을 방지한다.
실습환경 전 기존 실습 삭제
#
kubectl delete virtualservice,deployment,service,\
destinationrule,gateway,peerauthentication,authorizationpolicy --all -n istioinaction
#
kubectl delete peerauthentication,authorizationpolicy -n istio-system --all
# 삭제 확인
kubectl get gw,vs,dr,peerauthentication,authorizationpolicy -A
# 실습 환경 배포
kubectl apply -f services/catalog/kubernetes/catalog.yaml -n istioinaction
kubectl apply -f services/webapp/kubernetes/webapp.yaml -n istioinaction
cat ch9/enduser/ingress-gw-for-webapp.yaml
kubectl apply -f ch9/enduser/ingress-gw-for-webapp.yaml -n istioinaction
RequestAuthentication으로 JWT 검증하기
RequestAuthentication 리소스는 JWT 토큰을 검증하고, 유효한 토큰의 클레임을 추출해 필터 메타데이터에 저장한다. 이 필터 메타데이터는 인가 정책(AuthorizationPolicy)이 요청 허용/거부를 결정할 때 근거로 사용된다.
JWT가 있는 요청은 클레임이 메타데이터에 저장되지만, JWT가 없는 요청은 클레임 정보가 없다.
RequestAuthentication 리소스는 인가를 직접 강제하지 않으며, 인가를 위해서는 별도의 AuthorizationPolicy가 필요하다. 즉, 인증(토큰 검증 및 클레임 추출)과 인가(정책 적용)는 분리되어 있으며, 둘 다 설정해야 효과적으로 보안을 적용할 수 있다.
RequestAuthentication 리소스 만들기
다음 RequestAuthentication 리소스는 이스티오의 인그레스 게이트웨이에 적용된다. 이는 인그레스 게이트웨이가 auth@istioinaction.io 에서 발급한 토큰을 검증하도록 설정한다.
# cat ch9/enduser/jwt-token-request-authn.yaml
apiVersion: "security.istio.io/v1beta1"
kind: "RequestAuthentication"
metadata:
name: "jwt-token-request-authn"
namespace: istio-system # 적용할 네임스페이스
spec:
selector:
matchLabels:
app: istio-ingressgateway
jwtRules:
- issuer: "auth@istioinaction.io" # 발급자 Expected issuer
jwks: | # 특정 JWKS로 검증
{ "keys":[ {"e":"AQAB","kid":"CU-ADJJEbH9bXl0tpsQWYuo4EwlkxFUHbeJ4ckkakCM","kty":"RSA","n":"zl9VRDbmVvyXNdyoGJ5uhuTSRA2653KHEi3XqITfJISvedYHVNGoZZxUCoiSEumxqrPY_Du7IMKzmT4bAuPnEalbY8rafuJNXnxVmqjTrQovPIerkGW5h59iUXIz6vCznO7F61RvJsUEyw5X291-3Z3r-9RcQD9sYy7-8fTNmcXcdG_nNgYCnduZUJ3vFVhmQCwHFG1idwni8PJo9NH6aTZ3mN730S6Y1g_lJfObju7lwYWT8j2Sjrwt6EES55oGimkZHzktKjDYjRx1rN4dJ5PR5zhlQ4kORWg1PtllWy1s5TSpOUv84OPjEohEoOWH0-g238zIOYA83gozgbJfmQ"}]}
#
kubectl apply -f ch9/enduser/jwt-token-request-authn.yaml
kubectl get requestauthentication -A
#
docker exec -it myk8s-control-plane istioctl proxy-config listener deploy/istio-ingressgateway.istio-system
docker exec -it myk8s-control-plane istioctl proxy-config listener deploy/istio-ingressgateway.istio-system --port 8080 -o json
...
"httpFilters": [
{
"name": "istio.metadata_exchange",
"typedConfig": {
"@type": "type.googleapis.com/envoy.extensions.filters.http.wasm.v3.Wasm",
"config": {
"vmConfig": {
"runtime": "envoy.wasm.runtime.null",
"code": {
"local": {
"inlineString": "envoy.wasm.metadata_exchange"
}
}
},
"configuration": {
"@type": "type.googleapis.com/envoy.tcp.metadataexchange.config.MetadataExchange"
}
}
}
},
{
"name": "envoy.filters.http.jwt_authn",
"typedConfig": {
"@type": "type.googleapis.com/envoy.extensions.filters.http.jwt_authn.v3.JwtAuthentication",
"providers": {
"origins-0": {
"issuer": "auth@istioinaction.io",
"localJwks": {
"inlineString": "{ \"keys\":[ {\"e\":\"AQAB\",\"kid\":\"CU-ADJJEbH9bXl0tpsQWYuo4EwlkxFUHbeJ4ckkakCM\",\"kty\":\"RSA\",\"n\":\"zl9VRDbmVvyXNdyoGJ5uhuTSRA2653KHEi3XqITfJISvedYHVNGoZZxUCoiSEumxqrPY_Du7IMKzmT4bAuPnEalbY8rafuJNXnxVmqjTrQovPIerkGW5h59iUXIz6vCznO7F61RvJsUEyw5X291-3Z3r-9RcQD9sYy7-8fTNmcXcdG_nNgYCnduZUJ3vFVhmQCwHFG1idwni8PJo9NH6aTZ3mN730S6Y1g_lJfObju7lwYWT8j2Sjrwt6EES55oGimkZHzktKjDYjRx1rN4dJ5PR5zhlQ4kORWg1PtllWy1s5TSpOUv84OPjEohEoOWH0-g238zIOYA83gozgbJfmQ\"}]}\n"
},
"payloadInMetadata": "auth@istioinaction.io"
}
},
"rules": [
{
"match": {
"prefix": "/"
},
"requires": {
"requiresAny": {
"requirements": [
{
"providerName": "origins-0"
},
{
"allowMissing": {}
}
]
}
}
}
],
"bypassCorsPreflight": true
}
},
{
"name": "istio_authn",
"typedConfig": {
"@type": "type.googleapis.com/istio.envoy.config.filter.http.authn.v2alpha1.FilterConfig",
"policy": {
"origins": [
{
"jwt": {
"issuer": "auth@istioinaction.io"
}
}
],
"originIsOptional": true,
"principalBinding": "USE_ORIGIN"
},
"skipValidateTrustDomain": true
...
유효한 발행자의 토큰이 있는 요청은 받아들여진다
#
cat ch9/enduser/user.jwt
USER_TOKEN=$(< ch9/enduser/user.jwt)
jwt decode $USER_TOKEN
# 호출
curl -H "Authorization: Bearer $USER_TOKEN" \
-sSl -o /dev/null -w "%{http_code}" webapp.istioinaction.io:30000/api/catalog
# 로그
docker exec -it myk8s-control-plane istioctl proxy-config log deploy/istio-ingressgateway -n istio-system --level rbac:debug
kubectl logs -n istio-system -l app=istio-ingressgateway -f

유효하지 않은 발행자의 토큰이 있는 요청은 거부된다
#
cat ch9/enduser/not-configured-issuer.jwt
WRONG_ISSUER=$(< ch9/enduser/not-configured-issuer.jwt)
jwt decode $WRONG_ISSUER
...
Token claims
------------
{
"exp": 4745151548,
"group": "user",
"iat": 1591551548,
"iss": "old-auth@istioinaction.io", # 현재 설정한 정책의 발급자와 다름 issuer: "auth@istioinaction.io"
"sub": "79d7506c-b617-46d1-bc1f-f511b5d30ab0"
}
...
# 호출
curl -H "Authorization: Bearer $WRONG_ISSUER" \
-sSl -o /dev/null -w "%{http_code}" webapp.istioinaction.io:30000/api/catalog
# 로그
kubectl logs -n istio-system -l app=istio-ingressgateway -f
[2025-05-04T06:36:22.089Z] "GET /api/catalog HTTP/1.1" 401 - jwt_authn_access_denied{Jwt_issuer_is_not_configured} - "-" 0 28 1 - "172.18.0.1" "curl/8.7.1" "2e183b2e-0968-971d-adbc-6b149171912b" "webapp.istioinaction.io:30000" "-" outbound|80||webapp.istioinaction.svc.cluster.local - 10.10.0.5:8080 172.18.0.1:65436 - -

토큰이 없는 요청은 클러스터로 받아들여진다
# 호출
curl -sSl -o /dev/null -w "%{http_code}" webapp.istioinaction.io:30000/api/catalog
# 로그
kubectl logs -n istio-system -l app=istio-ingressgateway -f
토큰이 없는 요청을 거부하려면, 실제로 다양한 무토큰 요청 상황이 존재하므로 추가적인 처리가 필요하다.
JWT가 없는 요청 거부하기
JWT가 없는 요청을 거부하려면 requestPrincipals가 없는 source를 명시적으로 거부하는 AuthorizationPolicy를 만들어야 하며, requestPrincipals는 JWT의 issuer와 subject 클레임을 ‘iss/sub’ 형태로 결합해 초기화된다.
이렇게 인증된 클레임은 RequestPrincipals 리소스를 통해 커넥션 메타데이터로 가공되어, AuthorizationPolicy 등에서 활용된다.
# cat ch9/enduser/app-gw-requires-jwt.yaml # vi/vim, vscode 에서 포트 30000 추가
apiVersion: security.istio.io/v1beta1
kind: AuthorizationPolicy
metadata:
name: app-gw-requires-jwt
namespace: istio-system
spec:
selector:
matchLabels:
app: istio-ingressgateway
action: DENY
rules:
- from:
- source:
notRequestPrincipals: ["*"] # 요청 주체에 값이 없는 source는 모두 해당된다
to:
- operation:
hosts: ["webapp.istioinaction.io:30000"] # 이 규칙은 이 특정 호스트에만 적용된다
ports: ["30000"]
#
kubectl apply -f ch9/enduser/app-gw-requires-jwt.yaml
#
kubectl get AuthorizationPolicy -A
NAMESPACE NAME AGE
istio-system app-gw-requires-jwt 2m14s
docker exec -it myk8s-control-plane istioctl proxy-config listener deploy/istio-ingressgateway.istio-system --port 8080 -o json
...
{
"name": "envoy.filters.http.rbac",
"typedConfig": {
"@type": "type.googleapis.com/envoy.extensions.filters.http.rbac.v3.RBAC",
"rules": {
"action": "DENY",
"policies": {
"ns[istio-system]-policy[app-gw-requires-jwt]-rule[0]": {
"permissions": [
{
"andRules": {
"rules": [
{
"orRules": {
"rules": [
{
"header": {
"name": ":authority",
"stringMatch": {
"exact": "webapp.istioinaction.io:30000",
"ignoreCase": true
}
}
}
]
}
}
]
}
}
],
"principals": [
{
"andIds": {
"ids": [
{
"notId": {
"orIds": {
"ids": [
{
"metadata": {
"filter": "istio_authn",
"path": [
{
"key": "request.auth.principal"
}
],
"value": {
"stringMatch": {
"safeRegex": {
"regex": ".+"
...
# 호출 1
curl -sSl -o /dev/null -w "%{http_code}" webapp.istioinaction.io:30000/api/catalog
403
# 호출 2
curl -H "Authorization: Bearer $USER_TOKEN" \
-sSl -o /dev/null -w "%{http_code}" webapp.istioinaction.io:30000/api/catalog
# 로그
kubectl logs -n istio-system -l app=istio-ingressgateway -f
[2025-05-04T07:04:01.791Z] "GET /api/catalog HTTP/1.1" 403 - rbac_access_denied_matched_policy[ns[istio-system]-policy[app-gw-requires-jwt]-rule[0]] - "-" 0 19 0 - "172.18.0.1" "curl/8.7.1" "41678cf6-6ef8-986e-beb4-4e5af46e7a26" "webapp.istioinaction.io:30000" "-" outbound|80||webapp.istioinaction.svc.cluster.local - 10.10.0.5:8080 172.18.0.1:65424 - -


JWT 클레임에 기반한 다양한 접근 수준
일반 사용자는 API 데이터 읽기만 허용하고, 관리자는 모든 권한을 갖도록 클레임이 다른 토큰 기반 접근 정책을 설정한다.
# 일반 사용자 토큰 : 'group: user' 클레임
jwt decode $(cat ch9/enduser/user.jwt)
...
{
"exp": 4745145038,
"group": "user",
"iat": 1591545038,
"iss": "auth@istioinaction.io",
"sub": "9b792b56-7dfa-4e4b-a83f-e20679115d79"
}
# 관리자 토큰 : 'group: admin' 클레임
jwt decode $(cat ch9/enduser/admin.jwt)
...
{
"exp": 4745145071,
"group": "admin",
"iat": 1591545071,
"iss": "auth@istioinaction.io",
"sub": "218d3fb9-4628-4d20-943c-124281c80e7b"
}
#일반 사용자가 webapp 에서 데이터를 읽을 수 있게 허용하도록 AuthorizationPolicy 리소스 설정
# cat ch9/enduser/allow-all-with-jwt-to-webapp.yaml # vi/vim, vscode 에서 포트 30000 추가
apiVersion: security.istio.io/v1beta1
kind: AuthorizationPolicy
metadata:
name: allow-all-with-jwt-to-webapp
namespace: istio-system
spec:
selector:
matchLabels:
app: istio-ingressgateway
action: ALLOW
rules:
- from:
- source:
requestPrincipals: ["auth@istioinaction.io/*"] # 최종 사용자 요청 주체를 표현 Represents the end-user request principal
to:
- operation:
hosts: ["webapp.istioinaction.io:30000"]
methods: ["GET"]
#관리자에게 모든 작업을 허용하는 AuthorizationPolicy 리소스 설정
# cat ch9/enduser/allow-mesh-all-ops-admin.yaml
apiVersion: "security.istio.io/v1beta1"
kind: "AuthorizationPolicy"
metadata:
name: "allow-mesh-all-ops-admin"
namespace: istio-system
spec:
selector:
matchLabels:
app: istio-ingressgateway
action: ALLOW
rules:
- from:
- source:
requestPrincipals: ["auth@istioinaction.io/*"]
when:
- key: request.auth.claims[group]
values: ["admin"] # 이 클레임을 포함한 요청만 허용.
#실습
#
kubectl apply -f ch9/enduser/allow-all-with-jwt-to-webapp.yaml
kubectl apply -f ch9/enduser/allow-mesh-all-ops-admin.yaml
#
kubectl get authorizationpolicy -A
NAMESPACE NAME AGE
istio-system allow-all-with-jwt-to-webapp 5s
istio-system allow-mesh-all-ops-admin 5s
istio-system app-gw-requires-jwt 34m
#
docker exec -it myk8s-control-plane istioctl proxy-config listener deploy/istio-ingressgateway.istio-system --port 8080 -o json
...
"policies": {
"ns[istio-system]-policy[allow-all-with-jwt-to-webapp]-rule[0]": {
"permissions": [
{
"andRules": {
"rules": [
{
"orRules": {
"rules": [
{
"header": {
"name": ":authority",
"stringMatch": {
"exact": "webapp.istioinaction.io:30000",
"ignoreCase": true
...
"ns[istio-system]-policy[allow-mesh-all-ops-admin]-rule[0]": {
"permissions": [
{
"andRules": {
"rules": [
{
"any": true
}
]
}
}
],
"principals": [
{
"andIds": {
"ids": [
{
"orIds": {
"ids": [
{
"metadata": {
"filter": "istio_authn",
"path": [
{
"key": "request.auth.principal"
}
],
"value": {
"stringMatch": {
"prefix": "auth@istioinaction.io/"
}
}
}
}
]
}
},
{
"orIds": {
"ids": [
{
"metadata": {
"filter": "istio_authn",
"path": [
{
"key": "request.auth.claims"
},
{
"key": "group"
}
],
"value": {
"listMatch": {
"oneOf": {
"stringMatch": {
"exact": "admin"
...
# 수집된 메타데이터를 관찰하고자 서비스 프록시에 rbac 로거 설정
## 기본적으로 envoy rbac 로거는 메타데이터를 로그에 출력하지 않는다. 출력을 위해 로깅 수준을 debug 로 설정하자
docker exec -it myk8s-control-plane istioctl proxy-config log deploy/istio-ingressgateway -n istio-system --level rbac:debug
# 일반유저 : [GET]과 [POST] 호출
USER_TOKEN=$(< ch9/enduser/user.jwt)
curl -H "Authorization: Bearer $USER_TOKEN" \
-sSl -o /dev/null -w "%{http_code}\n" webapp.istioinaction.io:30000/api/catalog
curl -H "Authorization: Bearer $USER_TOKEN" \
-XPOST webapp.istioinaction.io:30000/api/catalog \
--data '{"id": 2, "name": "Shoes", "price": "84.00"}'
# 로그
kubectl logs -n istio-system -l app=istio-ingressgateway -f
...
, dynamicMetadata: filter_metadata {
key: "envoy.filters.http.jwt_authn"
value {
fields {
key: "auth@istioinaction.io"
value {
struct_value {
fields {
key: "exp"
value {
number_value: 4745145038
}
}
fields {
key: "group"
value {
string_value: "user"
}
}
...
[2025-05-04T07:39:27.597Z] "POST /api/catalog HTTP/1.1" 403 - rbac_access_denied_matched_policy[none] - "-" 0 19 1 - "172.18.0.1" "curl/8.7.1" "677a3c73-20a1-935a-b039-e2a8beae9d1b" "webapp.istioinaction.io:30000" "-" outbound|80||webapp.istioinaction.svc.cluster.local - 10.10.0.5:8080 172.18.0.1:57196 - -
# 관리자 : [GET]과 [POST] 호출
ADMIN_TOKEN=$(< ch9/enduser/admin.jwt)
curl -H "Authorization: Bearer $ADMIN_TOKEN" \
-sSl -o /dev/null -w "%{http_code}\n" webapp.istioinaction.io:30000/api/catalog
curl -H "Authorization: Bearer $ADMIN_TOKEN" \
-XPOST webapp.istioinaction.io:30000/api/catalog \
--data '{"id": 2, "name": "Shoes", "price": "84.00"}'
# 로그
kubectl logs -n istio-system -l app=istio-ingressgateway -f


9.5 커스텀 외부 인가 서비스와 통합하기
SPIFFE 기반 인증으로 서비스 신뢰성을 확보한 이스티오는 기본 RBAC 외에, 더 정교한 인가가 필요할 때 프록시가 외부 인가 서비스를 호출하도록 CUSTOM 액션을 활용해 커스텀 인가 메커니즘을 쉽게 확장할 수 있다.
서비스 프록시에 들어온 요청은 프록시가 외부 인가(ExtAuthz) 서비스를 호출하는 동안 잠시 멈추고, 외부 인가 서비스가 허용 또는 거부 메시지를 반환하면 프록시가 인가를 집행한다.
외부 인가 서비스는 애플리케이션 사이드카로 메시 내부에 두거나 메시 외부에 배포할 수 있으며, Envoy의 CheckRequest API를 구현해야 한다.
외부 인가를 사용하면 세밀한 인가 정책을 적용할 수 있지만, 요청 경로에 외부 호출이 추가되어 지연 시간이 늘어나는 트레이드오프가 있으므로 성능 영향도 고려해야 한다.
외부 인가 실습
# 기존 인증/인가 정책 모두 삭제
kubectl delete authorizationpolicy,peerauthentication,requestauthentication --all -n istio-system
# 실습 애플리케이션 배포
kubectl apply -f services/catalog/kubernetes/catalog.yaml -n istioinaction
kubectl apply -f services/webapp/kubernetes/webapp.yaml -n istioinaction
kubectl apply -f services/webapp/istio/webapp-catalog-gw-vs.yaml -n istioinaction
kubectl apply -f ch9/sleep.yaml -n default
# 이스티오 샘플에서 샘플 외부 인가 서비스 배포
docker exec -it myk8s-control-plane bash
-----------------------------------
#
ls -l istio-$ISTIOV/samples/extauthz/
total 24
-rw-r--r-- 1 root root 4238 Oct 11 2023 README.md
drwxr-xr-x 3 root root 4096 Oct 11 2023 cmd
drwxr-xr-x 2 root root 4096 Oct 11 2023 docker
-rw-r--r-- 1 root root 1330 Oct 11 2023 ext-authz.yaml
-rw-r--r-- 1 root root 2369 Oct 11 2023 local-ext-authz.yaml
cat istio-$ISTIOV/samples/extauthz/ext-authz.yaml
apiVersion: v1
kind: Service
metadata:
name: ext-authz
labels:
app: ext-authz
spec:
ports:
- name: http
port: 8000
targetPort: 8000
- name: grpc
port: 9000
targetPort: 9000
selector:
app: ext-authz
---
apiVersion: apps/v1
kind: Deployment
metadata:
name: ext-authz
spec:
replicas: 1
selector:
matchLabels:
app: ext-authz
template:
metadata:
labels:
app: ext-authz
spec:
containers:
- image: gcr.io/istio-testing/ext-authz:latest
imagePullPolicy: IfNotPresent
name: ext-authz
ports:
- containerPort: 8000
- containerPort: 9000
kubectl apply -f istio-$ISTIOV/samples/extauthz/ext-authz.yaml -n istioinaction
# 빠져나오기
exit
-----------------------------------
# 설치 확인 : ext-authz
kubectl get deploy,svc ext-authz -n istioinaction
NAME READY UP-TO-DATE AVAILABLE AGE
deployment.apps/ext-authz 1/1 1 1 72s
NAME TYPE CLUSTER-IP EXTERNAL-IP PORT(S) AGE
service/ext-authz ClusterIP 10.200.1.172 <none> 8000/TCP,9000/TCP 72s
# 로그
kubectl logs -n istioinaction -l app=ext-authz -c ext-authz -f
배포한 ext-authz 서비스는 요청에 x-ext-authz: allow 헤더가 있으면 허용하고 없으면 거부하며, 필요에 따라 더 복잡한 외부 인가 로직도 구현할 수 있다.
이스티오에 외부 인가 설정하기
# includeHeadersInCheck (DEPRECATED)
KUBE_EDITOR="nano" kubectl edit -n istio-system cm istio
--------------------------------------------------------
...
extensionProviders:
- name: "sample-ext-authz-http"
envoyExtAuthzHttp:
service: "ext-authz.istioinaction.svc.cluster.local"
port: "8000"
includeRequestHeadersInCheck: ["x-ext-authz"]
...
--------------------------------------------------------
# 확인
kubectl describe -n istio-system cm istio

이스티오가 새로운 외부 인가 서비스를 인식하도록 하려면, istio-system 네임스페이스의 istio configmap에서 meshConfig의 extensionProviders 항목에 해당 외부 인가 서비스 정보를 추가해야 한다.
예를 들어, sample-ext-authz-http라는 이름으로 HTTP 타입의 외부 인가 서비스를 등록하고, 서비스 주소와 포트, 그리고 전달할 헤더(x-ext-authz)를 명시한다. 이 설정은 kubectl edit -n istio-system cm istio 명령어로 configmap을 수정해 적용할 수 있다.
등록된 extensionProviders는 AuthorizationPolicy 리소스에서 provider 이름으로 참조하여 커스텀 인가 정책을 적용할 수 있다.
마지막으로, 외부 인가 서비스가 실제로 요청에 포함된 헤더를 활용해 인가 결과를 반환하게 되며, 이를 통해 이스티오가 외부 인가를 연동해 동작한다.
커스텀 AuthorizationPolicy 리소스 사용하기
action 이 CUSTOM 인 AuthorizationPolicy 를 만들고 정확히 어떤 외부 인가 서비스를 사용할지 지정해본다.
# 아래 AuthorizationPolicy 는 istioinaction 네임스페이스에 webapp 워크로드에 적용되며,
# sample-ext-authz-http 이라는 외부 인가 서비스에 위임한다.
cat << EOF | kubectl apply -f -
apiVersion: security.istio.io/v1beta1
kind: AuthorizationPolicy
metadata:
name: ext-authz
namespace: istioinaction
spec:
selector:
matchLabels:
app: webapp
action: CUSTOM # custom action 사용
provider:
name: sample-ext-authz-http # meshconfig 이름과 동일해야 한다
rules:
- to:
- operation:
paths: ["/*"] # 인가 정책을 적용할 경로
EOF
#
kubectl get AuthorizationPolicy -A
NAMESPACE NAME AGE
istioinaction ext-authz 98s
#호출확인
docker exec -it myk8s-control-plane istioctl proxy-config log deploy/webapp -n istioinaction --level rbac:debug
kubectl logs -n istioinaction -l app=webapp -c istio-proxy -f
kubectl logs -n istioinaction -l app=ext-authz -c ext-authz -f
# 헤더 없이 호출
kubectl -n default exec -it deploy/sleep -- curl webapp.istioinaction/api/catalog
denied by ext_authz for not found header `x-ext-authz: allow` in the request
kubectl logs -n istioinaction -l app=webapp -c istio-proxy -f
2025-05-04T08:33:04.765006Z debug envoy rbac external/envoy/source/extensions/filters/http/rbac/rbac_filter.cc:114 checking request: requestedServerName: , sourceIP: 10.10.0.18:55834, directRemoteIP: 10.10.0.18:55834, remoteIP: 10.10.0.18:55834,localAddress: 10.10.0.20:8080, ssl: none, headers: ':authority', 'webapp.istioinaction'
':path', '/api/catalog'
':method', 'GET'
':scheme', 'http'
'user-agent', 'curl/8.5.0'
'accept', '*/*'
'x-forwarded-proto', 'http'
'x-request-id', 'ffd44f00-19ff-96b7-868b-8f6b09bd447d'
, dynamicMetadata: thread=31
2025-05-04T08:33:04.765109Z debug envoy rbac external/envoy/source/extensions/filters/http/rbac/rbac_filter.cc:130 shadow denied, matched policy istio-ext-authz-ns[istioinaction]-policy[ext-authz]-rule[0]thread=31
2025-05-04T08:33:04.765170Z debug envoy rbac external/envoy/source/extensions/filters/http/rbac/rbac_filter.cc:167 no engine, allowed by default thread=31
[2025-05-04T08:33:04.764Z] "GET /api/catalog HTTP/1.1" 403 UAEX ext_authz_denied - "-" 0 76 5 4 "-" "curl/8.5.0" "ffd44f00-19ff-96b7-868b-8f6b09bd447d" "webapp.istioinaction" "-" inbound|8080|| - 10.10.0.20:8080 10.10.0.18:55834 - -
kubectl logs -n istioinaction -l app=ext-authz -c ext-authz -f
2025/05/04 08:35:26 [HTTP][denied]: GET webapp.istioinaction/api/catalog, headers: map[Content-Length:[0] X-B3-Parentspanid:[58148c96f61496a3] X-B3-Sampled:[1] X-B3-Spanid:[960b8d911e81c217] X-B3-Traceid:[ce6c5622c32fd238a934fbf1aa4a9de0] X-Envoy-Expected-Rq-Timeout-Ms:[600000] X-Envoy-Internal:[true] X-Forwarded-Client-Cert:[By=spiffe://cluster.local/ns/istioinaction/sa/default;Hash=491c5bf23be281a5c0c2e798eba242461dfdb7b178d4a4cd842f9eedb05ae47d;Subject="";URI=spiffe://cluster.local/ns/istioinaction/sa/webapp] X-Forwarded-For:[10.10.0.20] X-Forwarded-Proto:[https] X-Request-Id:[964138e3-d955-97c9-b9a5-dfc88cc7f9c5]], body: []
# 헤더 적용 호출
kubectl -n default exec -it deploy/sleep -- curl -H "x-ext-authz: allow" webapp.istioinaction/api/catalog
kubectl logs -n istioinaction -l app=webapp -c istio-proxy -f
2025-05-04T08:37:40.618775Z debug envoy rbac external/envoy/source/extensions/filters/http/rbac/rbac_filter.cc:114 checking request: requestedServerName: , sourceIP: 10.10.0.18:36150, directRemoteIP: 10.10.0.18:36150, remoteIP: 10.10.0.18:36150,localAddress: 10.10.0.20:8080, ssl: none, headers: ':authority', 'webapp.istioinaction'
':path', '/api/catalog'
':method', 'GET'
':scheme', 'http'
'user-agent', 'curl/8.5.0'
'accept', '*/*'
'x-ext-authz', 'allow'
'x-forwarded-proto', 'http'
'x-request-id', 'b446ddf8-fb2e-9dd7-ba01-6e31fac717da'
, dynamicMetadata: thread=30
2025-05-04T08:37:40.618804Z debug envoy rbac external/envoy/source/extensions/filters/http/rbac/rbac_filter.cc:130 shadow denied, matched policy istio-ext-authz-ns[istioinaction]-policy[ext-authz]-rule[0] thread=30
2025-05-04T08:37:40.618816Z debug envoy rbac external/envoy/source/extensions/filters/http/rbac/rbac_filter.cc:167 no engine, allowed by default thread=30
[2025-05-04T08:37:40.622Z] "GET /items HTTP/1.1" 200 - via_upstream - "-" 0 502 2 2 "-" "beegoServer" "b446ddf8-fb2e-9dd7-ba01-6e31fac717da" "catalog.istioinaction:80" "10.10.0.19:3000" outbound|80||catalog.istioinaction.svc.cluster.local 10.10.0.20:60848 10.200.1.165:80 10.10.0.20:45874 - default
[2025-05-04T08:37:40.618Z] "GET /api/catalog HTTP/1.1" 200 - via_upstream - "-" 0 357 6 4 "-" "curl/8.5.0" "b446ddf8-fb2e-9dd7-ba01-6e31fac717da" "webapp.istioinaction" "10.10.0.20:8080" inbound|8080|| 127.0.0.6:43721 10.10.0.20:8080 10.10.0.18:36150 - default
kubectl logs -n istioinaction -l app=ext-authz -c ext-authz -f
2025/05/04 08:36:34 [HTTP][allowed]: GET webapp.istioinaction/api/catalog, headers: map[Content-Length:[0] X-B3-Parentspanid:[f9bc85c800aaaa05] X-B3-Sampled:[1] X-B3-Spanid:[bf6cc58161f7ca25] X-B3-Traceid:[af1c826a362ce0382e219cd21afe1fe7] X-Envoy-Expected-Rq-Timeout-Ms:[600000] X-Envoy-Internal:[true] X-Ext-Authz:[allow] X-Forwarded-Client-Cert:[By=spiffe://cluster.local/ns/istioinaction/sa/default;Hash=491c5bf23be281a5c0c2e798eba242461dfdb7b178d4a4cd842f9eedb05ae47d;Subject="";URI=spiffe://cluster.local/ns/istioinaction/sa/webapp] X-Forwarded-For:[10.10.0.20] X-Forwarded-Proto:[https] X-Request-Id:[c9b43ce7-25d4-94ae-b684-1565ad36f533]], body: []


정리
PeerAuthentication (피어 인증 정책)
- PeerAuthentication은 서비스 간 통신에서 상호 TLS(mTLS) 사용 여부와 수준을 정의하는 정책. 이 정책을 통해 서비스 간 트래픽이 암호화되어, 네트워크 상에서 데이터가 노출되거나 도청되는 것을 방지.
- STRICT 모드를 적용하면, 해당 워크로드(또는 네임스페이스, 또는 전체 mesh)로 들어오는 모든 트래픽에 대해 반드시 mTLS가 적용되어야 하며, 평문 트래픽은 거부. 이를 통해 외부에서 암호화되지 않은 트래픽이 유입되는 것을 원천적으로 차단
- 반면, PERMISSIVE 모드는 mTLS와 평문 트래픽을 동시에 허용. 이를 활용하면, 기존에 평문 트래픽을 사용하던 환경에서 다운타임 없이 점진적으로 mTLS로 마이그레이션할 수 있다.
AuthorizationPolicy (인가 정책)
- AuthorizationPolicy는 서비스 간 요청이나 최종 사용자 요청에 대해 허용(Allow) 또는 거부(Deny) 정책을 정의.
- 이 정책은 워크로드의 ID 인증서(예: SPIFFE ID) 또는 최종 사용자의 JWT에서 추출한 검증 가능한 메타데이터(클레임 등)를 기반으로 동작. 즉, 서비스 또는 사용자 신원에 따라 세밀한 접근 제어가 가능.
- 정책은 ALLOW, DENY, AUDIT 등 다양한 액션을 지원하며, 여러 정책이 동시에 적용될 경우 DENY가 우선 적용.
- AuthorizationPolicy는 기본적으로 Istio 프록시가 자체적으로 인가를 집행하지만, 외부 인가 시스템과 연동할 수도 있다.
RequestAuthentication (요청 인증 정책)
- RequestAuthentication은 JWT가 포함된 최종 사용자 요청을 인증하는 데 사용.
- 이 정책을 통해 JWT의 위치, 발급자(issuer), 공개키(JWKS) 등 검증에 필요한 정보를 지정할 수 있다. Istio는 요청에 포함된 JWT가 정책에 부합하는지 검증하고, 유효하지 않은 토큰이 있으면 요청을 거부.
- 단, 토큰이 없는 요청은 기본적으로 허용. 토큰이 없는 요청을 명시적으로 거부하려면 AuthorizationPolicy에서 별도의 규칙을 추가해야 한다.
AuthorizationPolicy의 CUSTOM 액션 (외부 인가 서비스 연동)
- Istio의 AuthorizationPolicy는 CUSTOM 액션을 통해 외부 인가 서비스(External Authorization Service) 와 연동할 수 있다.
- CUSTOM 액션을 사용하면, 프록시가 요청을 받을 때 내부 정책이 아닌 외부 인가 서비스로 요청 정보를 전달하고, 인가 결과(허용/거부)를 받아 집행한다. 이를 통해 조직 고유의 인가 로직이나 타사 인가 시스템(예: OPA, 자체 인가 서버 등)과 쉽게 통합할 수 있다.
- 외부 인가 서비스는 Istio meshconfig의 extensionProviders에 등록되어야 하며, AuthorizationPolicy에서 provider 이름으로 지정.
- 이 방식은 Istio의 기본 인가 기능으로는 커버할 수 없는 복잡한 요구사항이나, 외부 시스템과의 통합이 필요한 경우에 유용.
요약
| PeerAuthentication | 피어(서비스 간) 인증 및 트래픽 암호화 | STRICT: mTLS만 허용, PERMISSIVE: mTLS+평문 허용, 점진적 마이그레이션 지원 |
| AuthorizationPolicy | 서비스/사용자 요청 인가(허용/거부) | 워크로드 ID, JWT 등 메타데이터 기반 세밀한 접근 제어, ALLOW/DENY/AUDIT 지원 |
| RequestAuthentication | 최종 사용자 JWT 인증 | JWT 유효성 검증, 토큰 없는 요청은 기본 허용(추가 정책 필요) |
| AuthorizationPolicy-CUSTOM | 외부 인가 서비스 연동 | 외부 인가 시스템과 통합, 복잡한 인가 로직 지원 |
이처럼 Istio는 다양한 인증·인가 정책을 조합해 서비스 메시 내 트래픽의 신뢰성, 기밀성, 접근 제어를 유연하고 강력하게 구현할 수 있습니다.